动态资讯
掌握全球贸易最新动向洞见行业未来
进口许可证管理
根据商务部、海关总署《自动进口许可管理货物目录(2021年)》(2020年第67号公告)要求,2021年1月1日起以加工贸易方式进口化肥(目录序号第17和31项)必须向海关提交《自动进口许可证》。

放射性检测
对进口磷肥及其复合肥应按照《磷肥及其复合肥中226镭限量卫生标准》(GB 8921-2011)批批实施放射性检测,含磷肥料中226Ra的含量不得高于500Bq kg-1。


进口化肥标识标签
包装标识标签应符合《肥料标识 内容和要求》(GB18382-2001)相关规定。
◆标识中的文字应使用规范汉字,可以同时使用少数民族文字、汉语拼音及外文(养分名称可以用化学元素符号或分子式表示),汉语拼音和外文字体应小于相应汉字和少数民族文字。
◆产品名称不允许添加带有不实、夸大性质的词语,如“高效×××”“××肥王”“全元素××肥料”等。
◆运输、贮存、使用过程中不当,易造成财产损坏或危害人体健康和安全的,应有警示说明。
◆粘贴标签及其他相应标签,如果容器的尺寸及形状允许,标签的标识区最小应为120 mmX70 mm,最小文字高度至少为3mm。
◆系挂标签的标识区最小应为120mmX70mm,最小文字高度至少为3mm。

有毒有害物质检验
肥料中有毒有害物质按照《肥料中有毒有害物质的限量要求》(GB38400-2019)实施检验,不符合标准要求的禁止入境。

品质检验
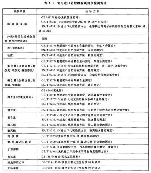
常见进口化肥检验项目在砷、镉、铅、铬、汞五项元素之外,还可能涉及外观、水分、粒度、氮含量、磷含量、钾含量、钠含量等。《进口化肥检验规程》(SN/T2937-2011)对进口化肥的一般要求、取样、检验、结果判定做出规定。

本文标签:
400电话:400-1598-021
qq:3001398809
地址:东莞市南城区宏北路18号碧
桂园中心2206-2207