动态资讯
掌握全球贸易最新动向洞见行业未来
办理流程
(一)申请民用爆炸物品进出口的单位,通过国际贸易“单一窗口”在线提交申请材料。
(二)工业和信息化部接到申请后,在国际贸易“单一窗口”进行形式审查,视申请是否属于本发证机关法定职权范围、表格填写是否正确、申请材料是否齐全、是否符合法定形式等,在5个工作日内决定是否受理。
1.予以受理的,在国际贸易“单一窗口”直接受理。
2.申请材料不齐全或者不符合法定形式的,应当一次性告知申请人需要补正的全部内容。
(三)工业和信息化部对已受理的申请资料进行审核,提出审核意见。
1.审核合格的,在国际贸易“单一窗口”生成审批单号,并提交给企业。
2.审核不合格的,在国际贸易“单一窗口”将申请材料退回,并说明理由。
(四)企业将国际贸易“单一窗口”生成的审批单打印并加盖公章后寄递安全生产司。
(五)工业和信息化部对审批单提出审批意见。
1.审批合格,在《民用爆炸物品审批单》上加盖安全生产司行政许可专用章后,寄递相关企业,并将审批结果发送海关。
2.审批不合格,在国际贸易“单一窗口”将申请材料退回,并说明理由。
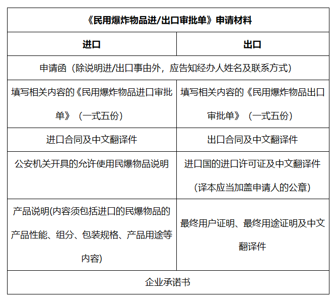
申请材料

本文标签:
400电话:400-1598-021
qq:3001398809
地址:东莞市南城区宏北路18号碧
桂园中心2206-2207